Mark Smart Resume


Solar Panel Relay - Original Boards

These boards were designed by ECE445 students in 2019 to monitor and provide safety disconnection for the experimental solar panels on the roof of the ECEB. Here is complete info about the project. Unfortunately the relays used in the design proved insufficient to handle the full current and voltage of the solar panels.




Solar Panel Relay - Mezzanine Board

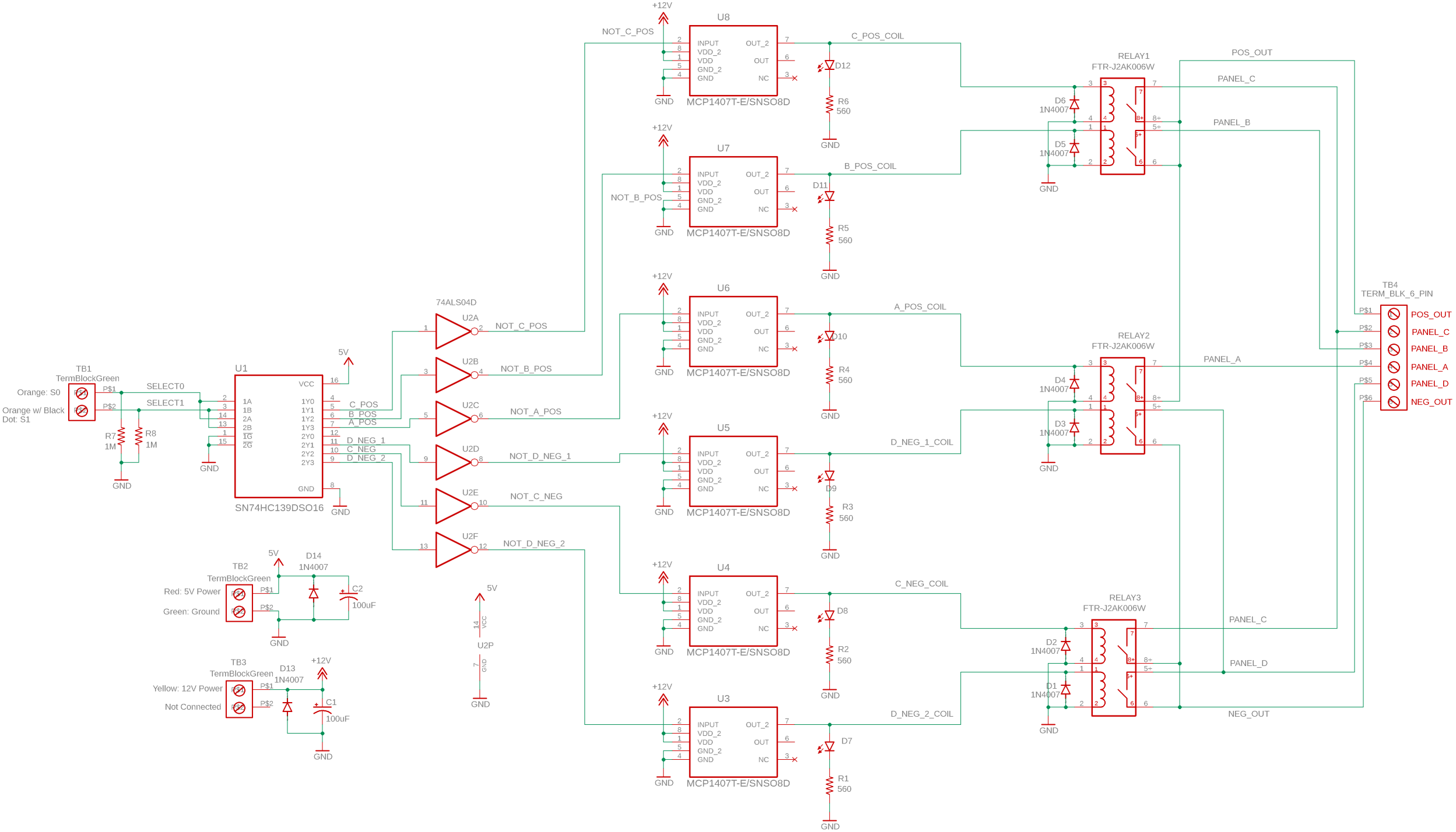
In the summer of 2021, I was asked to design a board to sit on top of their board (a "mezzanine board") that would allow better relays to be controlled by the red board. In the image, my milled prototype is sitting on top of the student board (not yet connected).

Mezzanine Board Schematic

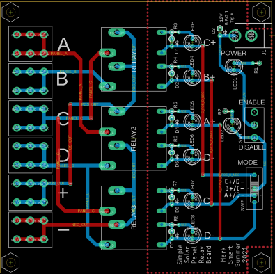
Mezzanine Board Layout

Mezzanine Board Milled Prototype

The solar cells on one panel are arranged like this, with the connection points named A, B, C, and D

      ┌──────────┐     ┌──────────┐     ┌──────────┐    
   o──┤ 32 Cells ├──o──┤ 64 Cells ├──o──┤ 32 Cells ├──o 
   A  └──────────┘  B  └──────────┘  C  └──────────┘  D 

It's useful to be able to send different nodes to the + and - terminals going into the power lab from each panel







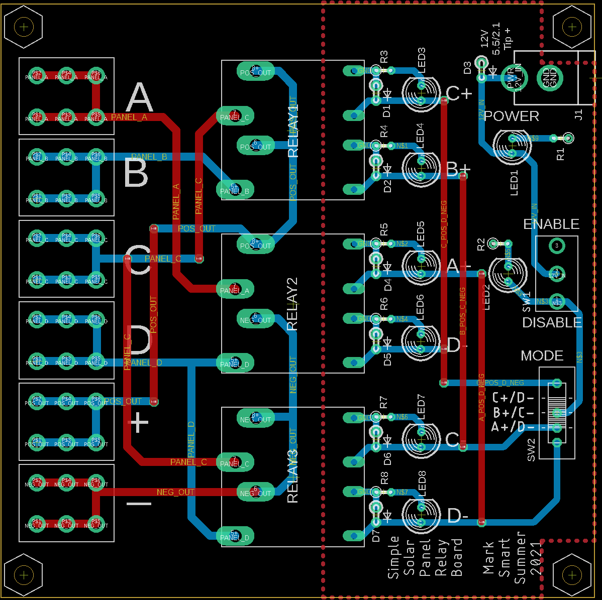
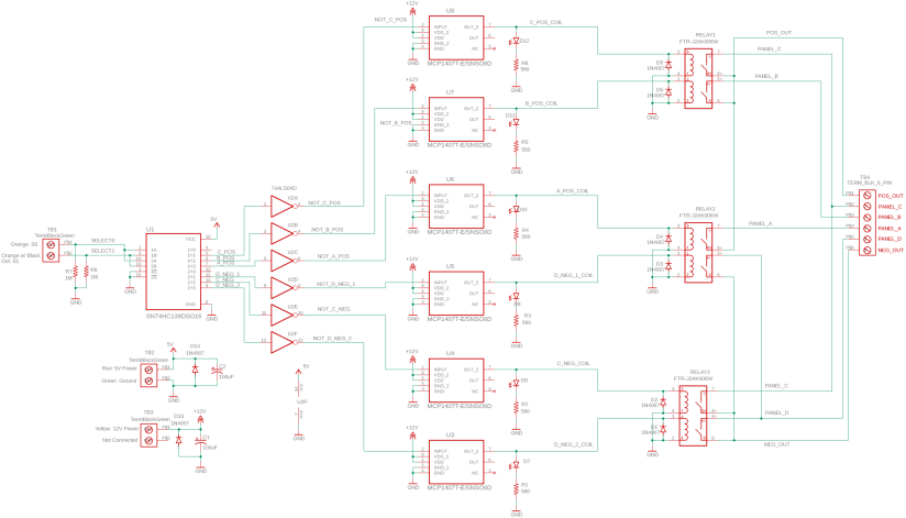
Solar Panel Relay - Simple Board

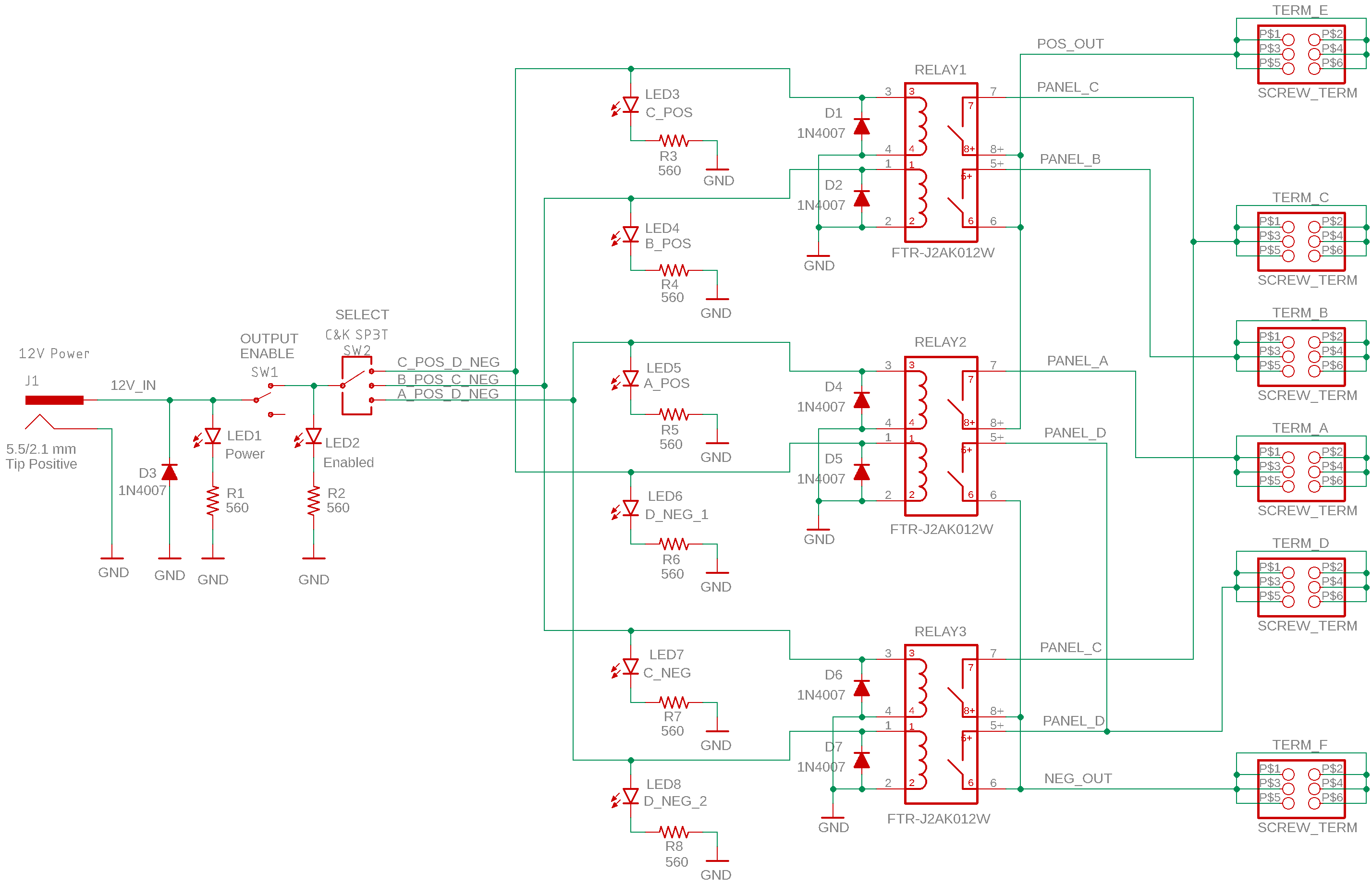
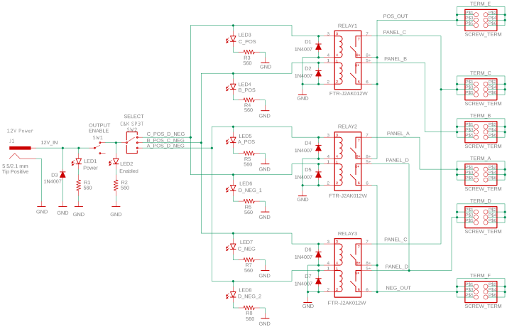
There were problems getting the red board to work, however, and it was decided to first make a much simpler board with no brain to perform the safety disconnection and routing functions (controlling which nodes between solar panels are connected to patch panels inside the power lab) alone. I designed this board and milled a working prototype. Commercial versions are being manufactured by PCBWay. When they arrive, they will be assembled by students and installed on all 60 experimental solar panels.

Schematic

Prototype Made on Milling Machine

Layout of Final Version

Commercial PCB Image from PCBWay


Mark Smart Resume