Mark Smart Resume


Little Beats - 8 Layer Board (2020)

A few years ago I created an interconnection board for the LittleBeats Project with connections defined by Ashutosh Dhekne. The board connected an Arduino to smaller boards with a microphone, SD Card, accelerometer and an ECG sensor. Here is that prototype with the sub-boards plugged in.

Original "Sandwich" Board

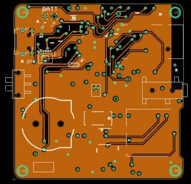
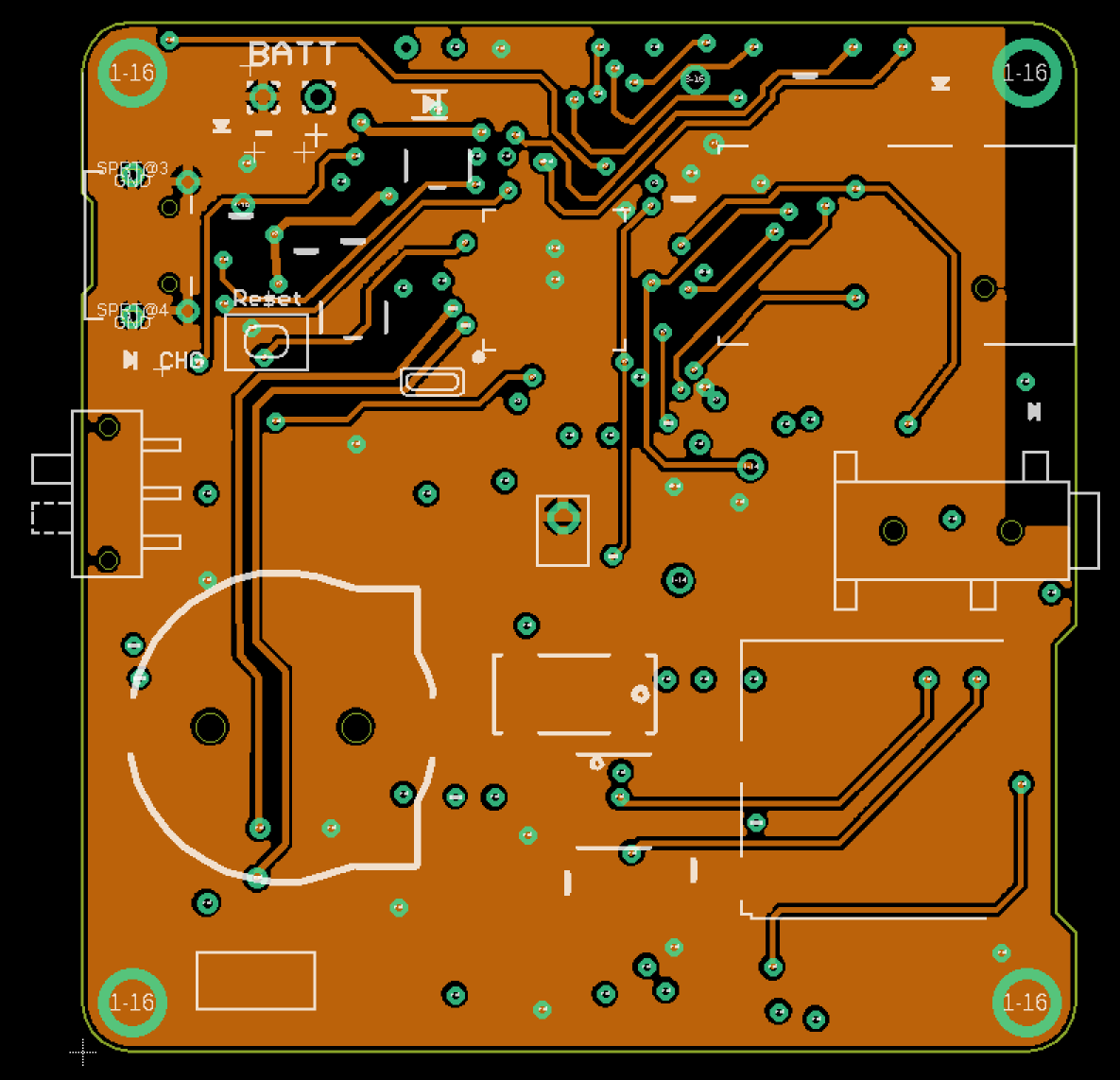
After they had gotten this working, they wanted to greatly reduce the size of the unit so a toddler could carry it in a pocket on the front of a T-Shirt: (more info). They asked me to design a single board that contained an Adafruit Feather 32u4 Bluefruit LE, an Adafruit ADALogger, a Sparkfun heart monitor, an Adafruit microphone breakout, an Adafruit Inertial Measurement Unit, and an interconnection board designed by Ashutosh Dhekne into one board. I designed this 8-layer board during the summer of 2020.

Top Side

Bottom Side

The board is used in this monitoring device

Layer 1 (Top Side)

Layer 2

Layer 3 (Power)

Layer 4 (Ground)

Layer 5

Layer 6

Layer 7

Layer 8 (Bottom Side)





Mark Smart Resume