Mark Smart Resume


Handicapped Elevator Remote Control

Remote Control Box

This is the 2011 version of the remote, which is mounted to the user's wheelchair. On the outside are 4 touch switches that are easy to operate by someone with limited hand motion and which have have drain troughs in between to increase usability in rain. The user hits the "+" and/or "-" buttons to select the floor, and the remote automatically calls that floor a few seconds later. There are separate buttons for "open door" and "call emergency phone".



Here is the remote with the top removed, so you can see the wiring from the touch switch panels to the detector circuits on the top board



Remote Control Boards

Schematic of the remote control's 2 circuit boards

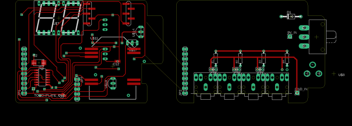
Layouts of the remote control's circuit boards, top layer

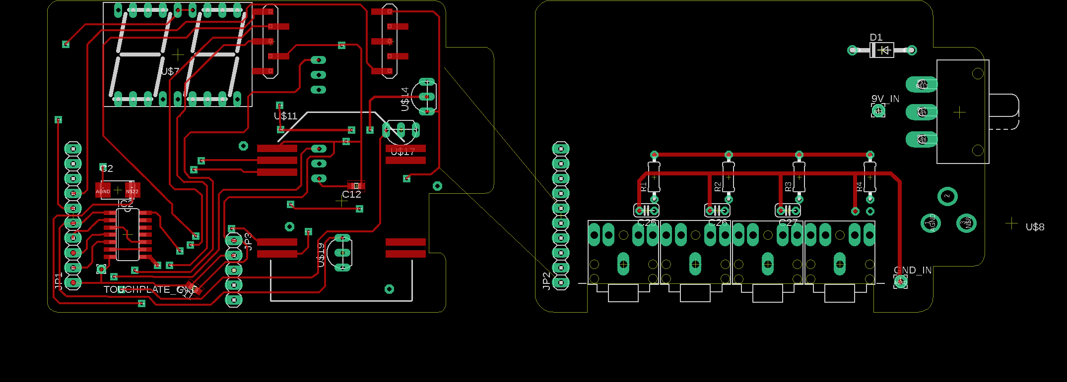
Layouts of the remote control's circuit boards, bottom layer

Top Side of Top Board

Bottom Side of Top Board

Top Side of Bottom Board

Bottom Side of Bottom Board





Mark Smart Resume