Mark Smart Resume


Handicapped Automatic Door Button Holder

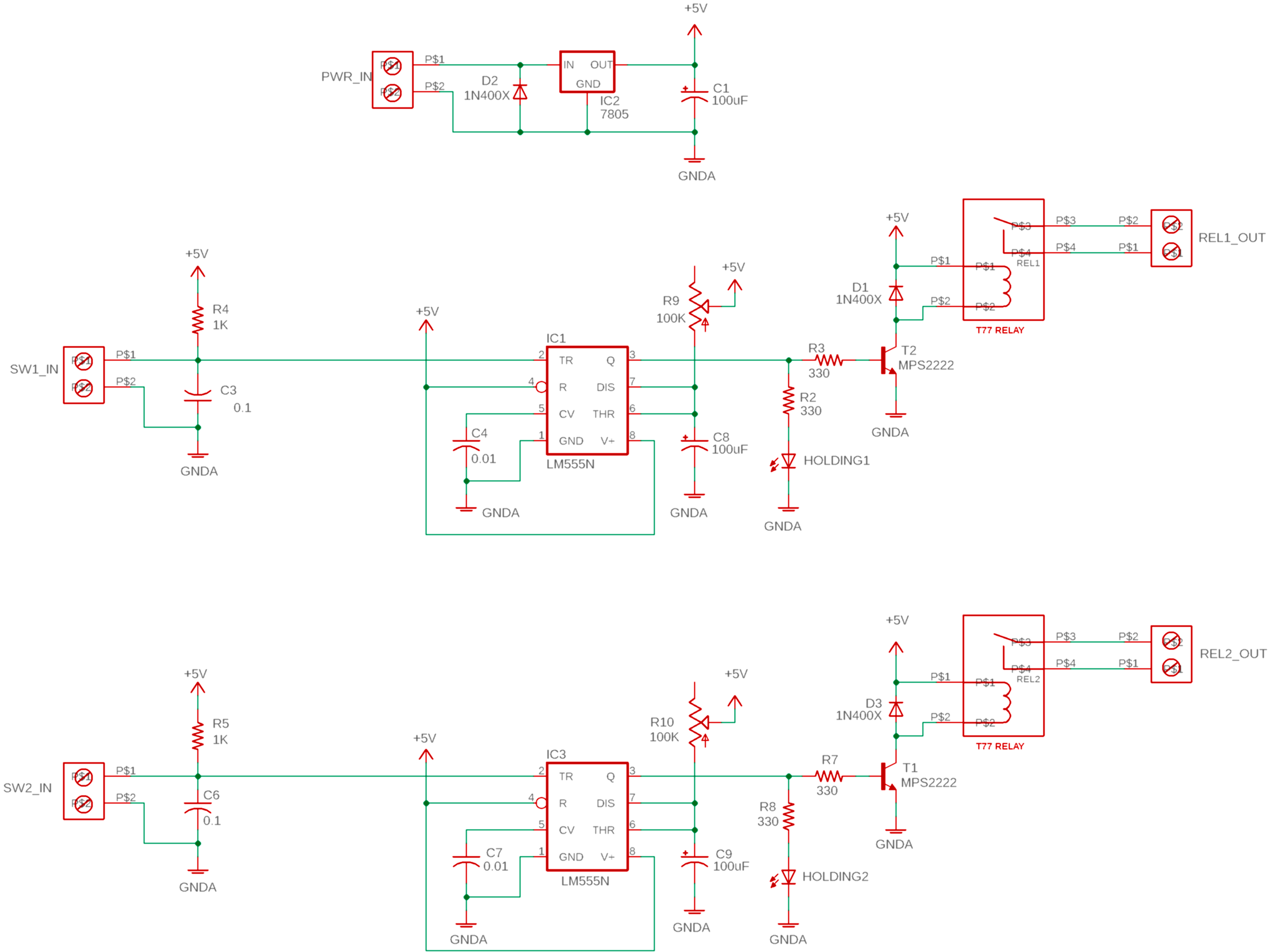
The people who maintain the automatic handicapped doors all around the U of I campus were having a problem: when they installed the newer card-reader systems to those doors, the doors would not open unless the buttons were held down for several seconds. Some disabled users have trouble doing that, so I designed a board to be installed between the button and the card reader controller. If the user holds the button down for only a fraction of a second, a relay is held on for several seconds afterwards (the time is adjustable), making the controller think the user held the button down for a long time. Two simple one-shot circuits take care of a door with 2 buttons. There are hundreds of the boards installed all over campus, and some of them have been in use for 10 years or more.


Mark Smart Resume